首页>金太阳最新大联考 / 正文
陕西金太阳2025年9月高三地理联考(15C),高三试卷找规律,高考解题有思路。高三试卷学技巧,考场失分能减少。高三试卷练思维,解题能力节节高。

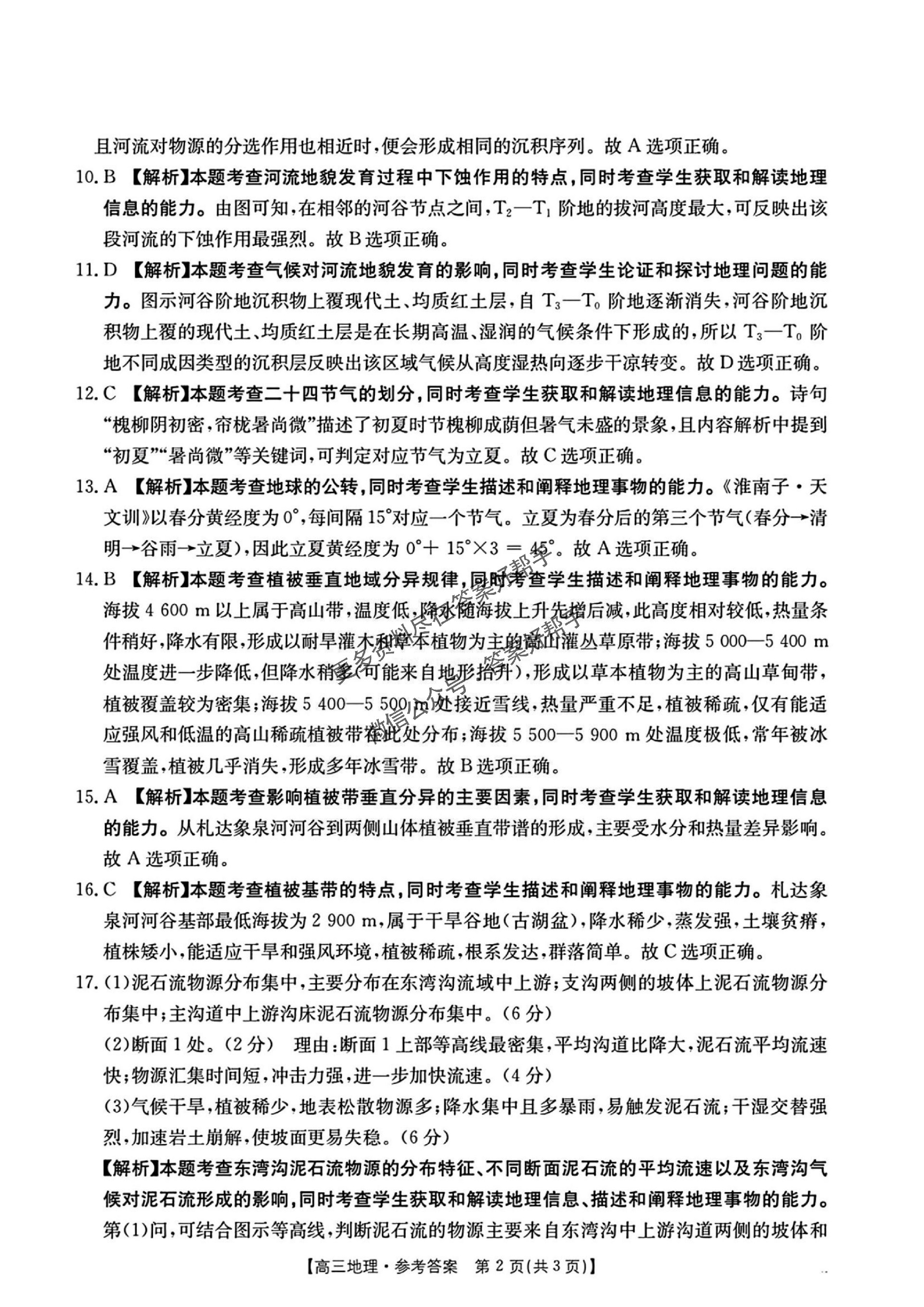
17.(15分)
(1)-393.3(2分)
(2)①ac(2分)
②15:23(2分)6(2分)
(3)①d(1分)15(2分)
②GaN、GAP均为共价晶体,原子半径:N<P,N与Ga原子形成的共价键键长短,键能更大,故GaN熔
【解析】(1)△H=生成物的总能量一反应物的总能量=-2×110.5 kJ·mol-¹-[E(CO₂)一74.7kJ·mol⁻¹]=+247 kJ·mol⁻¹,E(CO₂)=-393.3 kJ·mol⁻¹。
(2)①若按n(CH₄)=0.5 mol、n(CO₂)=1 mol投料,可视作压强的减小,有利于反应 i 正向移动,则CH的平衡转化率将增大,a项正确;恒容体系加入无关气体不改变反应物的浓度,反应速率不变化,b项错误;由质量守恒定律可知,反应前后气体的质量相等,由于反应 i为气体分子数增大的反应,混合气体的平均摩尔质量(M=m)保持不变说明上述反应达到平衡状态,c项正确;H₂是反应 i的生成物,又是反应ii的反应物,d项错误。
②恒温恒容条件下,容器的压强之比等于物质的量之比。根据物质的量差量法,结合反应 CO₂(g)十CH₄(g)一2H₂(g)+2CO(g),反应后气体物质的量变化量为1mol×80%×2=1.6 mol,则容器的起始压强与平衡压强之比=(1 mol+2 mol):(1 mol+2 mol+1.6mol)=15:23。
CO₂(g)+CH₄(g)—2H₂(g)+2CO(g)
变化量(mol):0.80.81.61.6
CO₂(g)+H₂(g)—H₂O(g)+CO(g)
变化量(mol):0.80.80.80.8
则平衡体系中有0.4 mol CO₂(g)、0.2 mol CH₄(g)、0.8 mol H₂(g)、2.4 mol CO(g)、0.8 mol H₂O(g),该 温 度下,反应 ii 的化学平衡常数 K=CO₂2)· cCHO)=n(CH₂)·n(HO)=0.4 moI×2.8 mo=6。
(3)①Ni是28号元素,其基态原子核外电子排布式
为1s22s22p63s23p63d84s2,位于元素周期表中d区;核外电子共占据15个原子轨道,故有15种空间运动状态。
②GaN、GAP均为共价晶体,原子半径:N<P,N与Ga原子形成的共价键键长短,键能更大,故GaN熔点相对较高。
③4个N原子在底面上的投影分别位于底面面对角的四4二41:6其构

陕西金太阳2025年9月高三地理联考(15C),高三试卷练思维,解题能力节节高。高三试卷找规律,高考解题有思路。高三试卷学技巧,考场失分能减少。
猜你喜欢
- 2024-03-04 金太阳湖北2024届十堰市高三联考地理试题免费分享
- 2024-05-07 金太阳高三2024届江西3月联考语文(362C)试题
- 2024-04-05 语文金太阳高三联考广东省宝安区下学期开学联考278C
- 2024-05-08 高三金太阳联考江西2024届三月英语试卷
- 2024-06-12 2024金太阳福州高三5月大联考(24-517C)生物试题
- 2024-04-18 高三上学期湖北省十堰市期末考试英语2024届(239C)
- 2024-03-21 广东省部分学校2023-2024学年高三下学期开学考试政治试题
- 2024-05-21 湖南省金太阳2024届高三下学期2月开学统一考试(♠)语文
- 2024-03-05 免费分享金太阳2024年最新高三联考:十堰市质量检测
- 2025-03-25 陕西省商洛市2025生物高三二模答案
- 搜索
-
- 2024-06-142024届高三江西金太阳(24-450C)4月大联考地理试题
- 2024-04-06河北省2023-2024金太阳高三年级下学期开学联考语文试题
- 2025-03-28物理2025陕西省商洛市届高三二模试题
- 2024-05-08高三金太阳联考江西2024届三月英语试卷
- 2024-05-23生物甘肃省2024届高三金太阳2月联考(347C)
- 2024-05-23甘肃省2024届2月金太阳高三联考(347C)生物
- 2024-01-03金太阳大联考2023—2024学年高三年级阶段性测试(期中)地理
- 2024-05-22贵州省金太阳2024届高三下学期联考(开学考)(24-361C)地理
- 2024-03-062024届高三金太阳大联考衡阳市上学期11月期中英语试题
- 2024-06-13生物江西金太阳2024届高三5月适应性考试答案
- 2026-04-25安徽省金太阳大联考2025-2026学年高三物理上学期10月月考试卷
- 2026-04-22安徽省2025年金太阳新高三第一次综合素质检测历史试卷
- 2026-04-192026金太阳政治高三10月10联考试卷
- 2026-03-08金太阳·湖北省2026届化学高三上学期2月联考
- 2026-03-05河南省金太阳2025-2026年度上学期高三年级语文第二次联考
- 2026-03-02贵州省金太阳2025-2026学年高三上学期数学2月联考
- 2026-02-27金太阳·福建省生物2026届高三9月开学联考
- 2026-02-24化学金太阳·湖北省2026届高三上学期10月联考
- 2026-02-21河南省金太阳2025-2026年度物理上学期高三年级第二次联考
- 2025-03-28物理2025陕西省商洛市届高三二模试题
- 2024-04-04金太阳2024届高三陕西11月联考英语(24-172C)
- 2024-01-03金太阳大联考2023—2024学年高三年级阶段性测试(期中)地理
- 2026-03-05河南省金太阳2025-2026年度上学期高三年级语文第二次联考
- 2024-03-04金太阳湖北2024届十堰市高三联考地理试题免费分享
- 2024-03-05金太阳高三:湖南省衡阳市金太阳2023-2024学年高三上学期11月期中英语试题
- 2024-04-17金太阳湖2023-2024学年高三上学期十堰市期末考试英语试题
- 2024-03-20广东省金太阳联考2024届高三下学期开学考试英语
- 2024-01-04普通高中2024届高三跨市联合适应性训练检测卷 生物学
- 2026-02-24化学金太阳·湖北省2026届高三上学期10月联考
- 2026-04-22安徽省2025年金太阳新高三第一次综合素质检测历史试卷
- 标签列表
-
